Service Hotline
Slkor's technical backbone comes from Tsinghua University. The company is driven by new materials, new processes, and new products, mastering the internationally leading third-generation semiconductor silicon carbide (SiC) power device technology. Slkor is a high-tech enterprise integrating the design, development, production, and sales of electronic products, providing customers with reliable products and supporting technical services.
1.1 Name: Slkor SL3763 Three-Section Lithium Battery Charging Solution
1.2 Applications: Backup battery applications, handheld devices, portable industrial and medical instruments, power tools, standalone battery chargers.
2. Complete charging management for three-section lithium batteries, charging current up to 4A, over-voltage protection.
2.1 Automatic Recharge
After charging is completed, if the input power source and the battery remain connected to the charger, the battery voltage will gradually drop due to self-discharge or load. When the battery voltage drops to 95.5% of the constant voltage charging voltage, the SL3763 automatically enters the charging state and starts a new charging cycle. This ensures the battery's fullness is maintained above 80%.
When the battery is not connected to the charger, the SL3763 charges the output capacitor to the constant voltage charging voltage or slightly higher, then enters the end-of-charge state. Due to the discharging effect of the BAT pin's operating current on the output capacitor, the voltage at the BAT pin will slowly drop to the recharge threshold. The SL3763 enters the charging state again, causing the charger to cycle between the charging state and the end-of-charge state. This creates a sawtooth waveform at the BAT pin and outputs a pulse signal indicating no battery is installed. It is best not to connect the battery to the charger while it is running, otherwise the charger may enter an indeterminate state and might also deliver a large current to the battery for a short period.
2.2 Battery Current in sleep Mode
When the input voltage is lost or the input voltage is lower than the battery voltage, the SL3763 enters sleep mode. The current flowing into the BAT and CSP pins is approximately 9uA (VBAT = 12V).
3. The Slkor brand provides a complete solution for applications in solar charging and lighting.
This includes products for voltage and current sampling, amplifiers composed of constant current sources, multi-cell Slkor lithium battery charging management, various Slkor MOSFETs for driving, and Slkor phototransistors.
4. Typical Application of Slkor SL3763 in 3-Section Lithium Battery Charging Management


4.1 Application Principle:
Utilizes the Slkor SL3763 lithium battery charging management IC to store electrical energy from the solar external input into the lithium battery, achieving automatic switching between day and night, forming a drive module for a small night light. U8 is a Slkor phototransistor (SLPT0805AC). Under strong sunlight, it conducts, automatically turning off the 5V power supply. This way, the non-inverting input of the Slkor SL348XT5 op-amp cannot sample a voltage to drive the Slkor SL3400 MOSFET, and the light board turns off. During the day, the solar panel charges the lithium battery. At night when the light is dim, U8 cuts off, the 5VCC turns on, and the lithium battery supplies power to the light board J2.
4.2 Figure 1 shows the Slkor lithium battery charging chip. Users can design the constant current charging current value according to the datasheet. R1 is the charging resistor, 40mΩ, resulting in a charging current of 3A (120mV / 40mΩ). The Slkor SL4435 is a P-channel MOSFET with an on-resistance of only 30mΩ at a gate voltage of 4.5V, a withstand voltage of 30V, and a maximum current of 10A, making it very suitable for high-side switching. The SS56 also uses a Slkor Schottky diode with a rectification current of 5A and a reverse voltage of 60V, very suitable for low-voltage application scenarios.
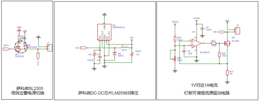
4.3 Figure 2 uses the Slkor MOSFET SL2305S with a maximum current of 4A and a typical on-resistance of less than 45mΩ at a gate drive signal of 4.5V, in an SOT23 package. It is very suitable for switching applications here due to its very low internal resistance. This circuit also implements power switching.
4.4 Figure 3 uses the Slkor LM2596S-5.0, a fixed 5V output DC-DC power management buck chip. The input voltage range is 5-30V and it requires very few external components. Users can build the circuit according to the datasheet.
4.5 Figure 4 shows the light board drive circuit. The circuit uses the Slkor SL348XT5 operational amplifier. This op-amp features rail-to-rail input and output with low slew rate, making it very suitable for signal acquisition and amplification applications. The op-amp's maximum output current is 40mA, here it directly drives the Slkor SL3400 MOSFET, forming a constant current source circuit. The brightness of the light can be changed by adjusting the R19 resistor value. The Slkor MOSFET SL3400 has a maximum withstand voltage of 30V, a current rating of 5.8A, and comes in an SOT-23 package. Its VGS threshold voltage is 0.9V, making it very suitable for low-voltage drive applications, such as PWM applications, power management, and load switching.
4.6 Figure 5 shows that under strong light, the Slkor SLPT0805AC-LB1 phototransistor conducts, Q7 cuts off, achieving automatic shutdown of the solar light panel during daytime sunlight.
This circuit uses the key component Slkor SLPT0805AC-LB1. It is a photosensitive sensor with high sensitivity to infrared LED, in a surface-mount package. It is small, highly reliable, energy-saving, environmentally friendly, and has a wide range of applications. It is suitable for various light-controlled lighting products, such as small night lights.
5. Below is the Slkor Lithium Battery Chip SL3763 Charging DEMO Board


5.1 Suggestions from Slkor Applications for Engineers:
Good PCB design is crucial for ensuring the proper operation of the SL3763, reducing electromagnetic radiation, and improving conversion efficiency. For the circuit in Figure 1, consider the following points when designing the PCB:
(1) The positive terminal of the input filter capacitor should be close to the source of the P-channel MOSFET.
(2) Diode D1 must be close to the inductor; the current sense resistor must be close to the inductor.
(3) The output capacitor must be close to the current sense resistor.
(4) The traces for the input filter capacitor, P-channel MOSFET, diode D1, inductor, current sense resistor, and output filter capacitor should be as short as possible.
(5) The ground connection for the loop compensation components at the GND pin and COM pin of the SL3763 should be connected separately to the system ground to avoid switching noise affecting loop stability. The ground terminal of the input capacitor, the anode of diode D2, and the ground terminal of the output capacitor should first be connected to the same copper area before returning to the system ground. This point is very important for ensuring the normal operation of the SL3763.
(6) The placement of the current sense resistor R1 should ensure that the connections from the chip's CSP pin and BAT pin to R1 are relatively short. The connections from the CSP pin and BAT pin to R1 should be on the same layer and the distance should be as small as possible. To ensure charging current detection accuracy, the CSP pin and BAT pin should be connected directly to the current sense resistor.
6. The BOM information for the Slkor SL3763 Charging DEMO Board is as follows:
Quantity | Comment | Designator | Value | Manufacturer Part Number | Manufacturer |
4 | PZ254V-11-02P | BAT1,J1,J2,VIN1 | PZ254V-11-02P | ||
2 | 10uF | C1, C4 | 10uF | CC1206KKX5R9BB106 | |
1 | 100nF | C2 | 100nF | CC0603KRX7R0BB104 | |
1 | 220uF | C3 | 220uF | PA35V220M6x12 | |
2 | 100nF | C5, C9 | 100nF | CC0603KRX7R9BB104 | |
1 | 470uF | C6 | 470uF | PA35V470M10x12 | |
1 | 1uF | C7 | 1uF | CGA0603X5R105K500JT | |
1 | 10nF | C8 | 10nF | CC0603KRX7R9BB103 | |
1 | SS56 | D1 | SS56 | Slkor | |
1 | B5819WS | D3 | B5819WS | Slkor | |
1 | SS34 | D4 | SS34 | Slkor | |
1 | 33uH | L1 | 33uH | FXL0650-330-M | |
1 | 68uH | L2 | 68uH | PSPMAA0605H-680M-IGF | |
2 | LTST-C190KSKT | LED1, LED2 | LTST-C190KSKT | ||
1 | YLED0603R | LED49 | YLED0603R | ||
2 | SL2305S | Q4, Q7 | SL2305S | Slkor | |
1 | SL3400 | Q5 | SL3400 | Slkor | |
1 | SL4435A | Q6 | SL4435A | Slkor | |
1 | 40mΩ | R1 | 40mΩ | JER1206F1R040 | |
1 | 20kΩ | R2 | 20kΩ | RT0603BRD0720KL | |
1 | 3kΩ | R3 | 3kΩ | 0603WAF3001T5E | |
1 | 120Ω | R4 | 120Ω | 0603WAF1200T5E | |
4 | 10kΩ | R12,R18,R20,R24 | 10kΩ | RC0603FR-0710KL | |
1 | 100Ω | R13 | 100Ω | RT0402BRD07100RL | |
1 | 30kΩ | R16 | 30kΩ | 0603WAF3002T5E | |
1 | 1Ω | R17 | 1Ω | HoLRT2512-3W-1R-1% | |
1 | 10kΩ | R19 | 10kΩ | 3296W-1-103 | |
1 | SL3763 | U1 | SL3763 | Slkor | |
1 | LM2596S-5.0 | U4 | LM2596S-5.0 | Slkor | |
1 | SL348XT5 | U5 | SL348XT5 | Slkor | |
1 | SLPT0805AC-LB1 | U8 | SLPT0805AC-LB1 | Slkor |
Slkor provides corresponding DEMO boards for end customers and distributors to facilitate the use of new "Slkor" brand products and enhance supporting technical services for customers.




粤公网安备44030002007346号