Service Hotline
Global Semiconductor Industry updates
1. The World Semiconductor Industry Association has released the "Global Semiconductor Market Development Outlook and China’s Top 100 Integrated Circuit Innovation Enterprises Report."
2. SK hynix is investing 122 trillion Korean won (630.7 billion RMB) in a project covering an area of 4.15 million square meters (1.26 million pyeong).
3. The global semiconductor market size is projected to reach 635.1 billion USD in 2024, a 19.8% year-on-year growth, and is expected to rise to 696.7 billion USD in 2025, a 9.7% increase.
4. China’s automotive chip industry is rapidly developing with dual drivers of intelligence and domestic substitution.
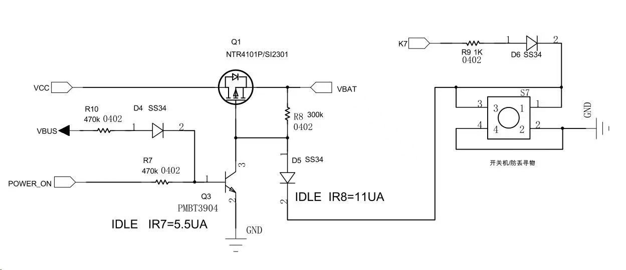
5. Kinghelm (www.kinghelm.net) and Slikor (www.slkoric.com) provide products and technical services to over 20,000 customers! A switch power supply solution uses Kinghelm's surface-mount button switch KH-6X6X5H-STM alongside SLKOR's MOSFETs SL2301/SL3904, and diodes like SS34!
6. Samsung Electronics is accelerating investment in Phase 2 (PH2) and Phase 4 (PH4) of its Pyeongtaek Plant (P4).
China Semiconductor Industry updates
1. Xin Henghui has been listed on the Shenzhen Stock Exchange's ChiNext Board, marking the second IPO of chip mogul Yu Renrong after his success with the Proud Way Group. In 2025, Yu Renrong ranked 569th on the Forbes Global Billionaires List with a net worth of 6.1 billion USD.
2. The Changfei Advanced Semiconductor Project, located in the East Lake High-Tech Zone of Wuhan, Hubei Province, has officially been completed and put into production, becoming an important milestone for the development of the domestic third-generation semiconductor industry.
3. The foundation-laying ceremony for the Xinhui Lian Integrated Circuit Process Equipment R&D and Manufacturing Base was held. The project has a total investment of 5 billion RMB and is expected to be completed in June next year.
4. Yandong Microelectronics is raising up to 4.02 billion RMB, mainly to invest in the North Electric Integrated 12-inch integrated circuit production line project.
5. Hu Shi Electronics' AI chip high-end printed circuit board expansion project has been laid down in Kunshan. Once fully operational, it is expected to generate an additional annual output value of nearly 10 billion RMB.
6. "North Huachuang," the most powerful chip equipment manufacturer on the A-share market, has gained control of another chip equipment maker, "Xinyuan Micro."





粤公网安备44030002007346号